• 1
  • 2
当前位置:网站首页 > 认证服务 > 行业资讯 >
EN 62133新版标准将2020年3月14日起强制执行
发布时间:2020-02-21 10:45:13

  近年来,锂电池事故频出,电池的安全性一直是相关行业和消费者关注的重点。与此同时,日益增长的需求也推动了电池技术的进步,能量密度、循环寿命、快充等性能不断提升。如今,可充电电池,尤其是可充电锂电池因其优越的性能,已成为各类便携式电子产品中不可或缺的组成部分。
 
  为了进一步降低安全风险,欧洲电工标准化委员会于2017年5月12日发布了EN 62133-1:2017和EN 62133-2:2017两个新标准(与IEC 62133-1:2017和IEC 62133-2:2017为等同标准),分别为用于便携式产品中的可充电镍系电池和可充电锂系电池的安全标准,将取代原EN 62133:2013标准(等同于IEC 62133:2012)。EN 62133-1:2017和EN 62133-2:2017将于2020年3月14日起在欧洲强制执行,旧版EN 62133:2013标准将不被接受。
 
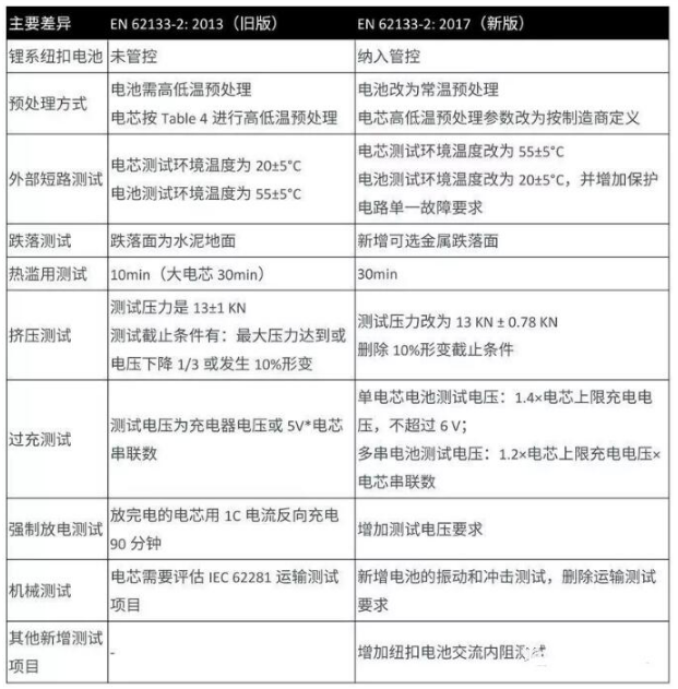
  换版在即,企业应该了解哪些注意事项?
 
  新旧标准测试方面的差异较大,电池厂商需及时更新产品设计,以满足新标准要求。
 
  其中,在镍系电池部分,EN 62133-1:2017与原标准对比,两者的差异体现在主要测试的更新,如热滥用测试时间从10分钟改为30分钟。
 
  而锂系电池部分,EN 62133-2:2017主要在以下方面进行了更新:
 
  1.高低温充电预处理:上限电压及上下限温度等调整为按制造商定义。
 
  2.电芯和电池组外部短路测试环境温度变更。
 
  3.电池组外部短路测试增加单一失效要求。
 
  4.跌落测试增加可选金属跌落面。
 
  5.热滥用测试时间从10分钟改为30分钟。
 
  6.挤压测试删除10%变形停止测试判定。
 
  7.过充测试电压调整。
 
  8.强制放电测试增加电压要求。
 
  9.增加机械测试(振动和冲击),去除运输测试要求等。
 
  镍系电池EN62133-1新旧版对比
 
电池测试
 
  锂系电池EN62133-2新旧版对比
 
电池检测
 
  新标准强制实施日期临近,电池厂商和相关企业新产品申请相关测试与认证时注意采用新版标准,及时更新原有产品的测试报告及证书。

亿博检测高级销售顾问certified engineer

胡玲

胡玲联系方式:13543272595 座机:0755-29413628
邮箱:huling@ebotek.cn
地址:深圳市宝安区西乡街道银田工业区侨鸿盛文化创意园A栋219

上一篇:EN50332标准是什么意思
下一篇:额温枪各国检测标准分别有哪些?
返回列表
CE认证_深圳CE认证_CE认证公司_亿博检测CE认证机构